2025年卫生资格考试纸质证书如何领取?
随着电子证书开始下载,大家对25年卫生资格考试纸质证书的关注也愈发多了,为此,小编整理了各考区卫生专业技术资格证书领取方式,供大家参考。
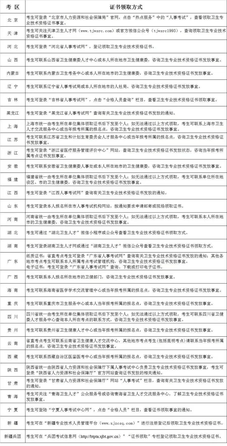
各考区证书领取方式

卫生专业技术资格证书分为纸质证书和电子证书两种形式。根据国家人社部发布的《关于推行专业技术人员职业资格电子证书的通知》,电子证书已在全国范围内推行,其中包含卫生专业技术资格(初、中级)专业,电子证书与纸质证书具有同等法律效力。
纸质证书说明
纸质证书由参加卫生专业技术资格考试并成绩合格的考生获得,由人事部统一印制,加盖人事部和卫生部印章,在全国范围内有效。具体发放时间及安排,请关注当地卫生行政部门或工作单位的官方通知,典主任也会及时推送各地领证信息。
证书领取方式
根据历年情况,证书领取主要有以下4种方式:
个人领取
需携带本人有效身份证原件。
他人代领
需提供考生本人身份证原件及代领人身份证原件(部分地区可能不允许代领,建议提前咨询发证机构)。
单位统一领取
由单位负责人携带介绍信、领取人身份证原件及合格人员名单办理。
邮寄领取
在规定时间内登录指定网站填写邮寄信息,证书由发证机构统一寄送。
展开全文
26年打算准备报名考试的你
25年考生反映考试难度加大
现在开始复习才能从容应考
# 2026职称经验备考交流群 #
2025年卫生资格考试虽已经结束,还是个人提升还未止步!考试宝典重磅推出《实战高分必练卷》!
本套试卷精准贴合考纲,聚焦核心考点,每题提炼关键知识,配详尽解析助融会贯通。模拟真实考场,强化实战技能,附高清PDF可随时打印,助您查漏补缺、高效提分!
现在添加老师微信,即可免费领取一套《实战高分必练卷》!仅需邀请1位好友助力,便可免费解锁全套试卷!
考试成绩预约
2026新课程预售
3大阶段 [基础+冲刺+押题]课程
全套基础+押题备考资料
专属学习计划,1对1教务督学
全新课程正式开启预售
2026年初中级职称备考已启动!真正全直播课程,提升路径清晰,老师在线手把手教学,及时答疑互动,更灵活更高效的全新学习模式!
现在开通赠送2025年直播回放,学习不留空窗期!联系老师立即了解更多详情,开启全新速学拿证模式!
联系老师,顺利考过
投稿爆料:huliren@vip.126.com
护理人公众号
护理人视频号



评论